Promotional price valid on web orders only. Your contract pricing may differ. Interested in signing up for a dedicated account number?
Learn More

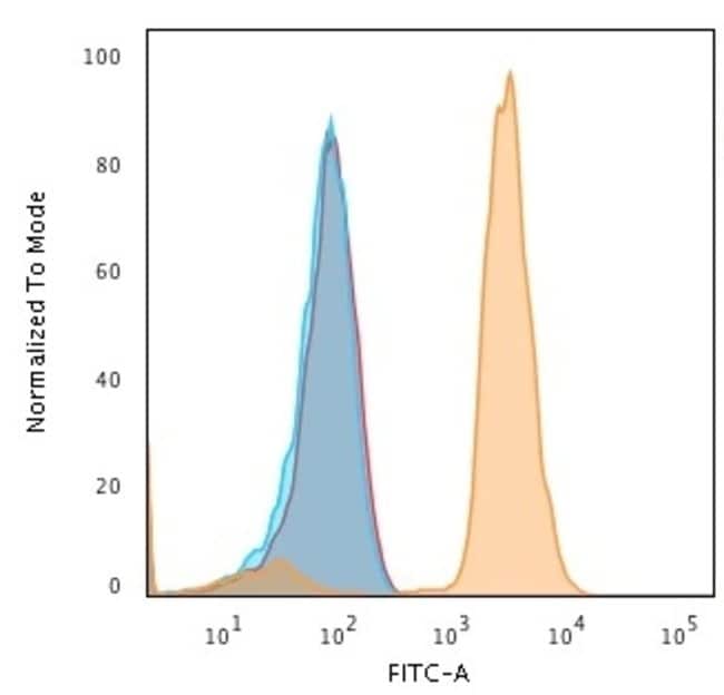
CD274 Mouse anti-Human, Unconjugated, Clone: PDL1/2746, Abnova™

Catalog No. 89337524 Shop All Abnova Corporation Products
Change view
Click to view available options
Quantity:
100 μg
1 product options available for selection
Product selection table with 1 available options. Use arrow keys to navigate and Enter or Space to select.
Catalog No. Quantity
89-337-524 100 μg
Use arrow keys to navigate between rows. Press Enter or Space to select a product option. 1 options available.
1 options
Catalog No. 89-337-524 Supplier Abnova Corporation Supplier No. MAB21031
Only null left
Add to Cart
Add to Cart

Mouse Monoclonal Antibody.

CD274 Monoclonal antibody specifically detects CD274 in Human samples. It is validated for ELISA, WB-Ce, IHC-P, IF, Flow Cyt.

Specifications

Antigen CD274
Applications ELISA, Western Blot, Immunohistochemistry (Paraffin), Immunofluorescence, Flow Cytometry
Classification Monoclonal
Clone PDL1/2746
Conjugate Unconjugated
Description CD274 molecule
Gene CD274
Gene Alias B7-H, B7H1, MGC142294, MGC142296, PD-L1, PDCD1L1, PDCD1LG1, PDL1
Host Species Mouse
Immunogen Recombinant protein corresponding to amino acid 39-191 of human CD274
Quantity 100 μg
Primary or Secondary Primary
Gene ID (Entrez) 29126
Target Species Human
Content And Storage Store at 2 to 8°C
Form Liquid
Isotype IgG2b κ
Show More Show Less
Product Title
Select an issue

By clicking Submit, you acknowledge that you may be contacted by Fisher Scientific in regards to the feedback you have provided in this form. We will not share your information for any other purposes. All contact information provided shall also be maintained in accordance with our Privacy Policy.