Learn More
Invitrogen™ Gantenerumab Recombinant Human Monoclonal Antibody

Description
Endotoxin level < 0.01EU/μg by LAL method Use a manual defrost freezer and avoid repeated freeze thaw cycles. Store at 2 to 8 °C for one week. Store at -20 to -80 °C for twelve months from the date of receipt.
Specifications
Specifications
| Antigen | Gantenerumab |
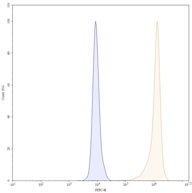
| Applications | ELISA, Flow Cytometry |
| Classification | Recombinant Monoclonal |
| Concentration | 1.79 mg/mL |
| Conjugate | Unconjugated |
| Formulation | PBS with no preservative; pH 7.4 |
| Gene Alias | R1450 |
| Host Species | Human |
| Immunogen | Human APP /Abeta42/Abeta40. |
| Purification Method | Protein A/G |
| Show More |
By clicking Submit, you acknowledge that you may be contacted by Fisher Scientific in regards to the feedback you have provided in this form. We will not share your information for any other purposes. All contact information provided shall also be maintained in accordance with our Privacy Policy.