Promotional price valid on web orders only. Your contract pricing may differ. Interested in signing up for a dedicated account number?
Learn More
Learn More
Invitrogen™ Bevacizumab Humanized Recombinant Human Monoclonal Antibody

Human Recombinant Monoclonal Antibody
Supplier: Invitrogen™ MA541698
This item is not returnable.
View return policy
Description
Endotoxin level < 0.01EU/μg by LAL method Use a manual defrost freezer and avoid repeated freeze thaw cycles. Store at 2 to 8 °C for one week. Store at -20 to -80 °C for twelve months from the date of receipt.
Bevacizumab (Avastin) is a humanized monoclonal antibody that is approved by the U.S. Food and Drug Administration for the treatment of patients with colon cancer, lung cancer, glioblastoma, renal-cell carcinoma, and age-related macular degeneration. As angiogenesis inhibitor, Bevacizumab blocks angiogenesis by inhibiting vascular endothelial growth factor A (VEGF-A).
Specifications
| Bevacizumab Humanized | |
| Recombinant Monoclonal | |
| Unconjugated | |
| Avastin | |
| Human VEGFA. | |
| 100 μg | |
| Primary | |
| -20°C, Avoid Freeze/Thaw Cycles | |
| Liquid | |
| Chemical |
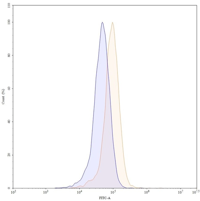
| ELISA, Flow Cytometry | |
| 1 mg/mL | |
| PBS with no preservative; pH 7.4 | |
| Human | |
| Protein A/G | |
| RUO | |
| Human | |
| Antibody | |
| IgG1 κ |
Safety and Handling
WARNING: Cancer - www.P65Warnings.ca.gov
Product Content Correction
Your input is important to us. Please complete this form to provide feedback related to the content on this product.
Product Title
Spot an opportunity for improvement?Share a Content Correction