Promotional price valid on web orders only. Your contract pricing may differ. Interested in signing up for a dedicated account number?
Learn More
Learn More
Invitrogen™ Disitamab Humanized Recombinant Human Monoclonal Antibody

Human Recombinant Monoclonal Antibody
Supplier: Invitrogen™ MA542258
This item is not returnable.
View return policy
Description
Endotoxin level < 0.01EU/μg by LAL method Use a manual defrost freezer and avoid repeated freeze thaw cycles. Store at 2 to 8 °C for one week. Store at -20 to -80 °C for twelve months from the date of receipt.
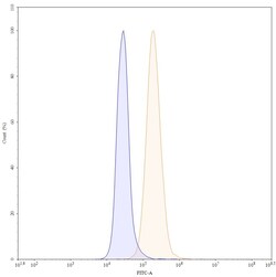
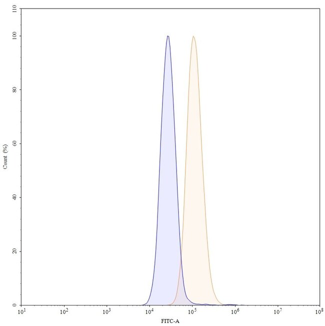
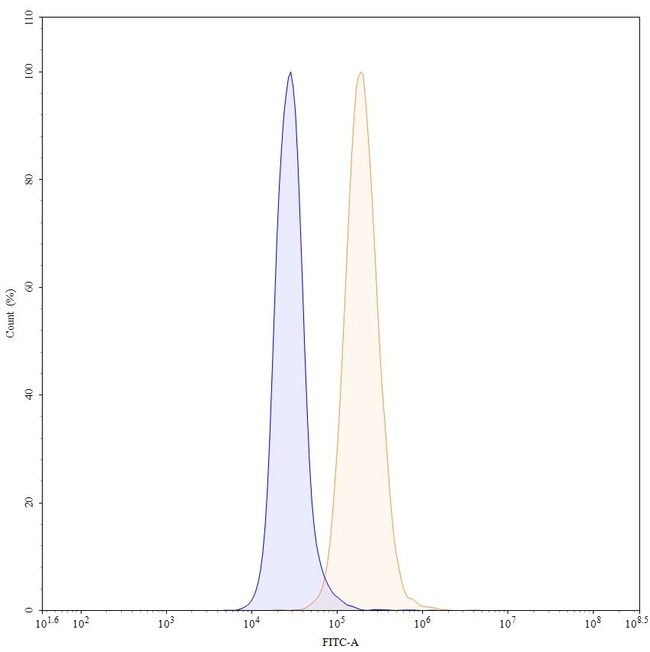
Disitamab is a biosimilar that targets ERBB2.
Specifications
| Disitamab Humanized | |
| Recombinant Monoclonal | |
| Unconjugated | |
| RC48-0 | |
| Human ERBB2/EGFR2/CD340. | |
| 100 μg | |
| Primary | |
| -20°C, Avoid Freeze/Thaw Cycles | |
| Liquid | |
| Chemical |
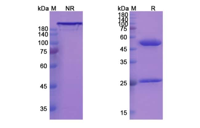
| ELISA, SDS-Page | |
| 0.57 mg/mL | |
| PBS with no preservative; pH 7.4 | |
| Human | |
| Protein A | |
| RUO | |
| Human | |
| Antibody | |
| IgG1 κ |
Product Content Correction
Your input is important to us. Please complete this form to provide feedback related to the content on this product.
Product Title
Spot an opportunity for improvement?Share a Content Correction