Learn More
Invitrogen™ Ifabotuzumab Humanized Recombinant Human Monoclonal Antibody

Description
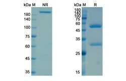
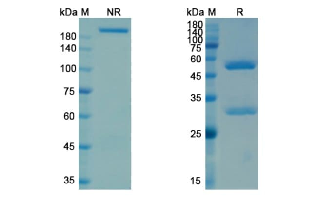
Endotoxin level < 0.01EU/μg by LAL method Use a manual defrost freezer and avoid repeated freeze thaw cycles. Store at 2 to 8 °C for one week. Store at -20 to -80 °C for twelve months from the date of receipt.
Specifications
Specifications
| Antigen | Ifabotuzumab Humanized |
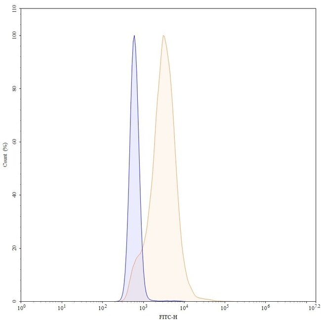
| Applications | ELISA, Flow Cytometry |
| Classification | Recombinant Monoclonal |
| Concentration | 0.92 mg/mL |
| Conjugate | Unconjugated |
| Formulation | PBS with no preservative; pH 7.4 |
| Gene Alias | KB-004; REK4 |
| Host Species | Human |
| Immunogen | Human EPHA3/REK4. |
| Purification Method | Protein A/G |
| Show More |
By clicking Submit, you acknowledge that you may be contacted by Fisher Scientific in regards to the feedback you have provided in this form. We will not share your information for any other purposes. All contact information provided shall also be maintained in accordance with our Privacy Policy.