Promotional price valid on web orders only. Your contract pricing may differ. Interested in signing up for a dedicated account number?
Learn More
Learn More
Invitrogen™ Laprituximab Chimeric Recombinant Human Monoclonal Antibody

Human Recombinant Monoclonal Antibody
Supplier: Invitrogen™ MA542099
This item is not returnable.
View return policy
Description
Endotoxin level < 0.01EU/μg by LAL method Use a manual defrost freezer and avoid repeated freeze thaw cycles. Store at 2 to 8 °C for one week. Store at -20 to -80 °C for twelve months from the date of receipt.
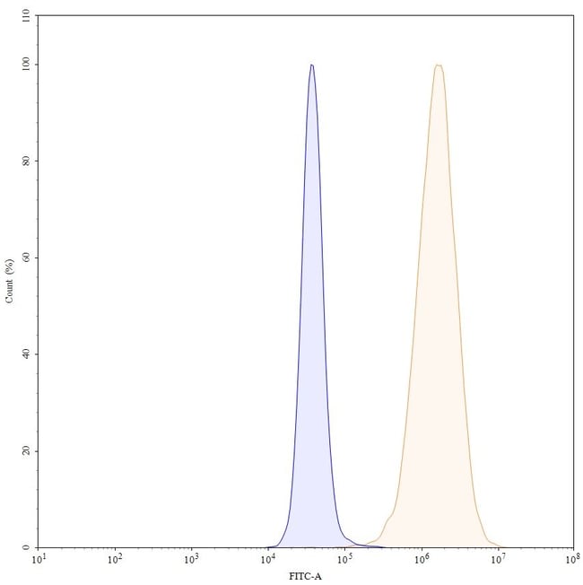
Laprituximab is a biosimilar that targets EGFR. EGFR (Epidermal growth factor receptor, HER1, ErbB1) is encoded by the EGFR gene located on chromosome 7 in humans. EGFR belongs to the HER/ERbB family of proteins that includes three other receptor tyrosine kinases, ERbB2, ERbB3, ERbB4. EGFR is a transmembrane receptor and binding of its cognate ligands such as EGF (Epidermal Growth Factor) and TGF alpha (Transforming Growth Factor alpha) to the extracellular domain leads to EGFR dimerization followed by autophosphorylation of the tyrosine residues in the cytoplasmic domain. Phosphorylation of EGFR at certain residues is also mediated by Src-non-receptor kinase. EGFR activation signals multiple downstream signaling cascades such as the Ras - ERK, pi3-K - Akt, Jak - STAT and PKC pathways that help in growth and proliferation of cells. Phosphorylation of EGFR at Y1086 specifically allows binding of the adaptor protein GRB2, leading to activation of the MAPK pathway. Upon receptor activation and signaling, EGFR is endocytosed and targeted for degradation or recycling. Mutations in the EGFR gene are associated with lung cancer and multiple alternatively spliced transcript variants encode different protein isoforms of EGFR have been found. Increased production or activation of EGFR has been associated with poor prognosis in a variety of tumors. Moreover, EGFR overexpression is observed in tumors of the head and neck, brain, bladder, stomach, breast, lung, endometrium, cervix, vulva, ovary, esophagus, stomach and in squamous cell carcinoma.
Specifications
| Laprituximab Chimeric | |
| Recombinant Monoclonal | |
| Unconjugated | |
| J2898A | |
| Human EGFR. | |
| 100 μg | |
| Primary | |
| -20°C, Avoid Freeze/Thaw Cycles | |
| Liquid | |
| Chemical |
| ELISA, Flow Cytometry | |
| 2.08 mg/mL | |
| PBS with no preservative; pH 7.4 | |
| Human | |
| Protein A | |
| RUO | |
| Human | |
| Antibody | |
| IgG1 κ |
Safety and Handling
WARNING: Cancer - www.P65Warnings.ca.gov
Product Content Correction
Your input is important to us. Please complete this form to provide feedback related to the content on this product.
Product Title
Spot an opportunity for improvement?Share a Content Correction