Learn More
CD3 epsilon Antibody (C3e/1931) - Azide and BSA Free, Novus Biologicals™
Shop All R&D Systems Products

Description
Specifications
Specifications
| Antigen | CD3 epsilon |
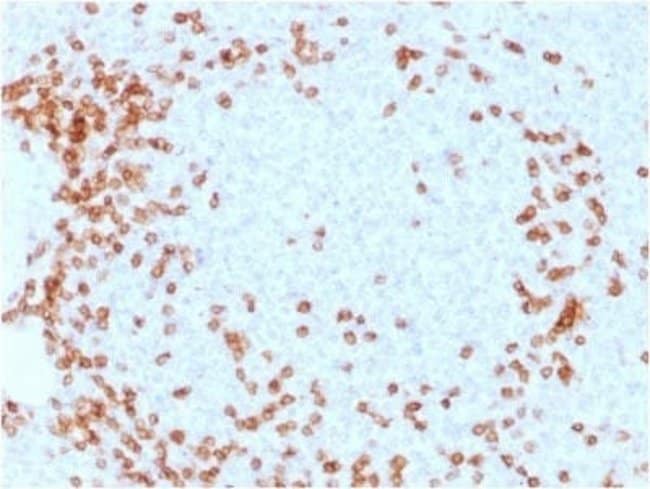
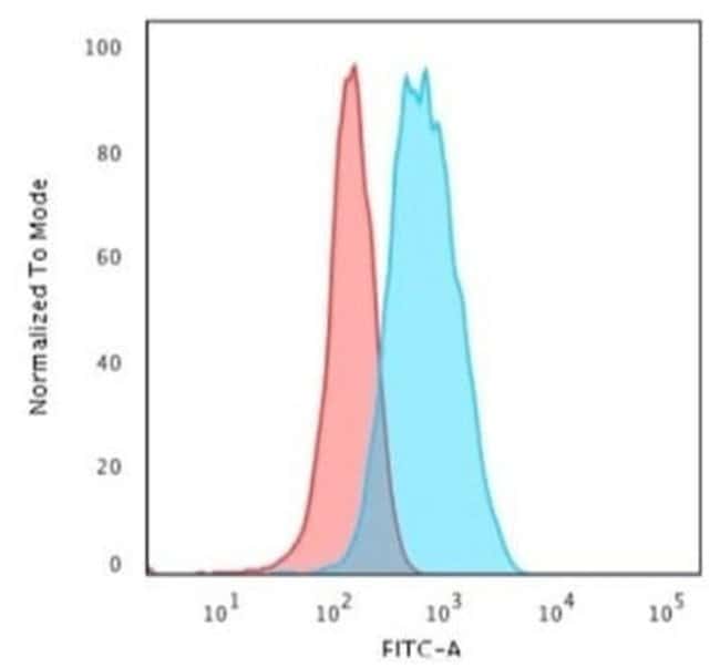
| Applications | Western Blot, Flow Cytometry, ELISA, Immunohistochemistry, Immunohistochemistry (Paraffin), Peptide Array, CyTOF |
| Classification | Monoclonal |
| Clone | C3e/1931 |
| Concentration | 1 mg/mL |
| Conjugate | Unconjugated |
| Dilution | Western Blot 1-2 μg/mL, Flow Cytometry 1-2 μg/million cells, ELISA 2-4 μg/mL, Immunohistochemistry 1-2 μg/mL, Immunohistochemistry-Paraffin 1-2 μg/mL, Protein Array, CyTOF-ready |
| Formulation | 10 mM PBS with No Preservative |
| Gene Alias | CD3e antigen, CD3e antigen, epsilon polypeptide (TiT3 complex), CD3e molecule, epsilon (CD3-TCR complex), CD3-epsilon, FLJ18683, T3E, T-cell antigen receptor complex, epsilon subunit of T3, T-cell surface antigen T3/Leu-4 epsilon chain, T-cell surface glycoprotein CD3 epsilon chain, TCRE |
| Gene Symbols | CD3E |
| Show More |
By clicking Submit, you acknowledge that you may be contacted by Fisher Scientific in regards to the feedback you have provided in this form. We will not share your information for any other purposes. All contact information provided shall also be maintained in accordance with our Privacy Policy.